More
Сhoose

Cloud Calling

for

Microsoft Teams

timsondesign.com

Cloud Calling for MS Teams

Read more
Type:  Web App
Year:  2023
Role:  Design Lead

Efficiently managing complex global digital communications.

Utilizing cutting-edge, effective digital communications and collaboration solutions is the top priority for many businesses. These tools are crucial to a company's ability to succeed given the growing usage of technology and remote employment. A strategic recalibration of this magnitude is complicated for large businesses, though, as they have to deal with extra issues, such as multi-national, multi-site, and multi-regulatory dynamics, which further add to the complexity.

Project Goal

+
-

Our strategy at Kandy has been to create a system that can simultaneously manage multi-layered complexity across a variety of regional markets, including cloud-based voice services, worldwide PSTN management, SIP Trunking, and controlled premise gateways.

As a design lead my aim was to align the solution to real-life use cases of our customers and achieve the following objectives within the planned sprints schedule: Identify and map most common use cases. Identify and resolve the biggest pain points. Make the workflows intuitive for the users. Make the workflows intuitive for the users.

Research

+
-

I utilized research studies from Microsoft, Zoom, and other similar companies to gain insights into the business challenges of cloud communications. Additionally, I conducted ongoing competitor analysis on Twilio, RingCentral, 8x8, and others to identify the competitive advantages of our offering. I also held a series of interviews with customers across various industries to understand their processes, concerns, and how they would use our tool in their daily operations.

Analysis

+
-

My research helped me understand the users and their needs from the system, as well as establish their expectations, concerns, and challenges. Simultaneously, I mapped out accurate user journeys for common and edge use cases and addressed technical limitations that arose. I documented these findings and shared them with the team, allowing us to begin the ideation process and develop initial concept ideas.

Ideation

+
-

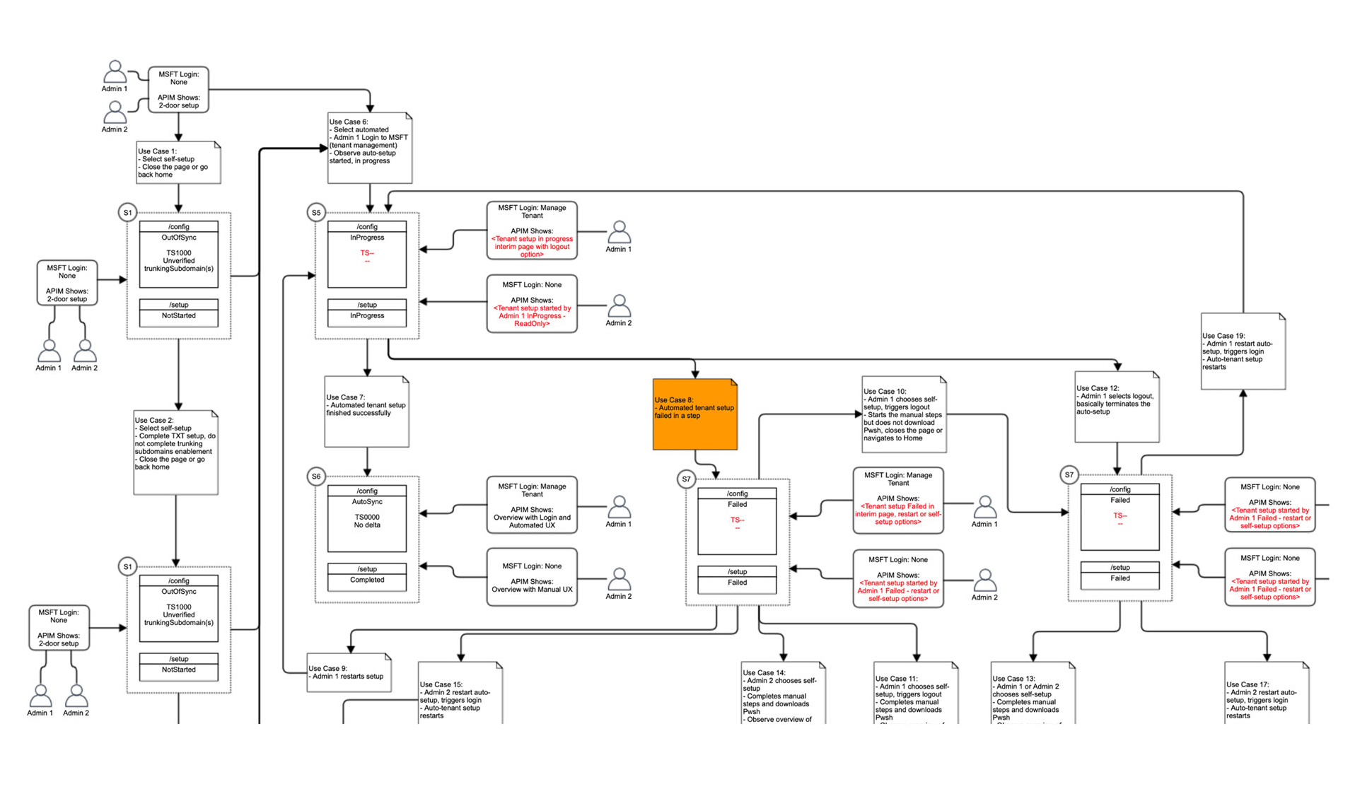
With a clear understanding of the product objectives and the challenges we faced, I began designing initial UI drafts. These drafts were created as interactive prototypes using Sketch and InVision. To better align the team, I used flowchart logic to link individual prototypes, reducing confusion between use cases and providing a clear framework for building and testing the designs.

Validation

+
-

I received valuable feedback to refine the UI designs and enhance the main user flows, addressing the challenges and concerns of our users. The quick turnarounds allowed for multiple rounds of revisions before handing the design off to the developers. We tested the design with a small group of close customers. Tech-savvy users appreciated the control within onboarding and management flows, while small business owners valued the accuracy of support throughout the product.

Reflection

+
-

I based my design decisions on thorough research and user testing. There were several moments of realization where common UI patterns and flows needed to be customized to offer a more usable solution in the SaaS world. Feature planning made me a more efficient designer by enabling quick turnarounds on design iterations, planning phases for full feature releases, and collaborating closely with the team to ensure the desired outcomes.

Do you have a project in mind?

Connect with me on Dribbble or LinkedIn

© 2024 - Timur Mutyshev. All rights reserved.